行业动态
- 应当维护好的500个候选人应当满足以下标准:
•候选人需要集中于某一细分领域(可通过行业、职能、地域、级别等条件交叉组合来细分),集中的目的在于加强候选人之间的关联性。以我为例,当时我负责的细分领域是Corporate IT Function(企业内部的IT职能)
•候选人一定要面试过(F2F,面对面),质量过关并且与顾问有长期合作意向才能列入
•需要不断进行末位淘汰,补充更优质的MPCs(Most Placeable Candidate,最容易被客户录用的候选人)
- 为了巩固好与候选人的关系,首次面试后需要合理安排后续的电话跟进:
合理的电话跟进频率。比如,对于目前在正在积极寻找机会的候选人,需要3天或1周联系一次,直到其定下工作为止,对于现状稳定的,3个月或6个月联系一次,如果有些候选人半年或一年以上都不需要再联系,可以从这500人名单中剔除
有针对性的电话跟进内容。每次联系完需要安排好下一次电话跟进的时间及内容,没有人会喜欢被漫无目的的叨扰
电话跟进的目的是巩固关系,相互分享市场信息,及时获取候选人的动向等,后文中我会详细图解一次电话跟进的流程
- 这张百万业绩的要素逻辑表,从结果逆推可以得出,不同资质的顾问达成100万业绩付出的成本是不同的:
一般天赋型:我周围有很多猎头顾问可以在一次面试后和候选人称兄道弟,他们的转化率可以轻易的超过上述表格中的10%,达到20%,因此只需要巩固200-300人的人脉圈就可以轻易达成100万的业绩
高度天赋型:有些猎头顾问除了善于交际,有20%的转化率之外,平均单笔业绩可以在10万以上,对他们而言,只要巩固好100-200人的人脉圈就能轻易达成100万的业绩,如果这类顾问又非常勤奋,愿意巩固更大的人脉圈,那么他们的业绩会让人望尘莫及
资质普通型:我刚做猎头的时候性格内向不善交际,所以我把自己定位成资质最普通的那类顾问。我在短期内无法提高转化率,也无法掌控大单,只能通过维护规模好500人左右的人脉圈来达成100万的业绩
- 表格中的5项猎头核心竞争力分别是:
Sourcing:通过各种渠道搜集候选人,如在线招聘网站,Cold Call等
候选人关系管理:与搜集到的候选人建立信任及合作关系
客户关系管理:与现有及潜在客户建立并巩固合作关系
Match(匹配):动态匹配候选人的求职意向及客户的招聘需求
BD:开发新客户
- 从传统模式转型至PS模式,我根据自己的经历归纳出一套培训流程,共9个阶段,跨度12周。这张表可以从2个角度去看待:
成为一名合格的规模化细分专注型战术打法的顾问,需要具备哪些方面的能力
公司可以参考此流程来制定或优化现有的新员工入职培训
- 这9个阶段,每个阶段都需要培训与实战的紧密结合,流程如下:
培训师讲解并亲自示范
顾问通过实战来巩固培训内容
培训师打分,不合格的淘汰
- 其中Floating Hot Candidates的意思是指,将候选人推荐给潜在客户,以此赢得客户拜访的机会。该技能是PS模式中Proactive(主动)环节的重要组成部分。Floating有以下几点基本要求:
Floating的对象是顾问细分专注市场内的优质候选人
需要和候选人面谈沟通,了解需求并征得其同意后,再以这种方式进行推荐
Floating的目标公司是候选人有求职意向的公司
Floating之前最好和目标公司的HR或业务部门的直属经理沟通,并确认他们愿意以此方式接收候选人推荐
Floating之后需要及时与目标公司的联系人电话跟进,争取一次客户拜访
- 表格中的数据,假设的条件分别是:
每3个客户拜访可以拿到1个新的职位(1次客户拜访的时候如果能见到3个客户联系人,则算3个客户拜访)
每4个新职位可以成功完成1个
每个面试过的候选人可以推荐2次,推荐次数包括Floating
每推荐3个人次可以获得1次客户面试,推荐次数包括Floating
客户面试17轮次(所有候选人的面试次数累加)可以定下1个Offer
每个Offer的平均收费是¥50,000
- 在这样的假设条件下,顾问需要做到的每周KPI如下:
顾问面试:10(F2F,面谈)
简历推荐:20(包括Floating)
客户面试:7(轮次)
客户拜访:5(人次)
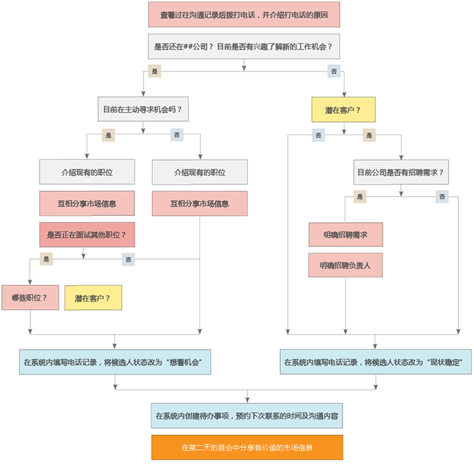
- 高效的电话跟进需要做到以下几点:
预约安排。提前安排好时间及沟通内容,比如初次面试时发现候选人对医药行业的IT管理工作有较大兴趣,而且打算3个月后考虑市场机会,那就记录该信息,在恰当时机电话跟进
市场信息的分享原则:给予 > 索取
对于长期联系且相对熟识的候选人,可问“是否正在面试其他职位”这类敏感问题
在电话过程中,利用系统同时完成一系列操作,例如记录电话内容,邮件跟进,安排下一次电话跟进的时间及谈话内容,等等
如果获悉到潜在的市场机会,应列入次日晨会内容并及时转化为客户拜访
主编推荐
在《大猎论道》的前几期当中,多位作者从不同的角度论述了同一个问题:在中端招聘市场,RS (Reactive Search 反应式搜寻)模式将逐步被PS (Proactive Specialization 主动专注)模式所取代。
本期我们邀请了Kevin 施润春先生,分享PS模式的落地实操的具体思路、方法、细节。
在详实细致的表格、数字基础上,Kevin 栩栩如生地演示给我们:即使一个资质普通的顾问,循着正确的方法去努力,也可以毫无悬念地成为高效高产的百万顾问。对于猎头一线操作的实战总结,在我所知道的文章中,本文无出其右。
带着对效率的极致追求,Kevin创立了Gllue Software(谷露软件)。他期望把自己对效率的理解,融入到软件系统中, 通过技术与创新让招聘者工作得更高效,更有价值。
今年是猎头行业产生巨变的一年,不管是否业务转型,大家都在寻求更高效的工作方式加强自己的竞争力,猎头顾问也在这样的变革中寻求更适合自己的职业发展。我梳理了自己六年多的猎头从业经验,以理论结合实践,总结出下列十张图表, 分享自己对于高效高产的探索,以供各位同行借鉴。
图一:百万业绩的要素逻辑表

我在2007年第一次听到有关猎头业务本质分析的培训。当时Robert Walters收购了我所在的本土公司(Talent Spotter),前期做了多场颠覆我原有观念的培训。
培训的中心思想是如何使公司的平均业绩翻三倍。之后,我结合自己的体会总结出了上述的要素逻辑表。下面我来逐一分析表格中各项数据。
所以“百万顾问”这个名词,并不指代同一类人,他们中有的人天资卓越让人仰望,但他们的成功很难复制;另一类顾问,通过勤奋及合理的战术打法达成一样的结果,这类顾问的成功方式可能更适合大多数同行来借鉴和效仿。
与此同时,这张数据图也从侧面勾画出了一条猎头顾问的职业发展道路:顾问应从信马由缰地四处Sourcing(寻找)候选人,转到清晰的自我定位(某一类细分专注市场),并且有意识地巩固并扩大自己的人脉圈来达成业绩。这样的工作方式和业务模式并无太大干系,传统模式下的顾问同样可以效仿,但传统模式下的招聘需求只能跟着客户走,候选人的重复利用率会较低。
图二:我在猎头职业发展中的三次转型

注:业界在描述以Michael Page, Robert Walters 为代表的新模式时,使用得更多的术语是 “Candidate-Driven/候选人驱动”, 而我个人认为,Candidate-Driven 可能有些误导,而FMC 创始人 Charles Chen 所总结的“PS” (Proactive Specialization/ 主动专注)这个术语,更加简洁,同时,全面且深刻地抓住了新模式的本质(主动销售 + 细分专注)。 所以,在此表及下文中我采用了“PS ”这个术语来描述这种“新”的模式。
上述表格中的各项数字,指代了我当时对各项核心竞争力的重视程度及每天的时间分配比率。比如2006年作为Researcher,我的时间分配70%在Sourcing上。
我在转型过程中不断地降低Sourcing的权重,因为Sourcing是个体力活,而且是可替代性极高的体力活。工作5年以上的资深顾问在一个陌生领域拼Sourcing未必敌得过刚入行的新人。
其他4项核心竞争力都是与人打交道的能力,他们的价值会随着顾问自己的职业发展每年递增。工作习惯其实可以看作是顾问投资自己的方式,除了埋头勤奋工作之外,顾问更需要抬头看看自己努力的方向是否正确,将宝贵的时间成本投入到可持续发展的能力上,才能让我们的工作越做越轻松。
因为未来中国市场需要的是:在某一细分专注领域自给自足的高效顾问。而这类顾问需要掌握的是规模化细分专注型的战术打法,或者说是高效的工作习惯。
图三:规模化细分专注型战术打法的根基

如果希望成为某一细分专注领域自给自足的高效顾问,最需要的是,高效并且有计划地利用好每次电话沟通及面试的机会,持续从候选人端获取左侧饼图中的市场信息。
除了打听出这些信息以外,更需要对信息进行系统地梳理和分类。信息梳理的时间成本初期会较高,而且可能在短期内难以产生直接效益,但如果为了贪图方便不梳理,图一(百万业绩的要素逻辑表)中提及的每年6000个高质量的跟进电话,随之能产生的近10000个信息点(假设从1个电话中可以获取1-2个有价值的信息点)将慢慢消散,这就因小失大了。
高效的团队合作是快速穷尽某一细分专注领域内市场信息的重要条件。如上述右侧饼图所示,如果每天早上能在晨会中和团队内部组员相互分享各自在昨天获取的市场信息,每个顾问的有效信息就可以成倍扩大。如果能利用午餐或其他空余时间和其他团队的成员相互分享市场信息,有效信息又能进一步扩大。这些合作及分享机制的养成非常考验公司的管理及文化氛围。
信息梳理 -> 通过团队内部及团队之间的分享多次放大 -> 再次梳理 -> 最后及时地针对有效信息安排行动,如将信息反馈给需要的候选人巩固关系,又如安排客户拜访获取合作机会等。以此循环的最终结果是,顾问将成长为该细分专注市场内的信息中枢,丰富及时的信息量是赢得候选人尊敬及客户合作的必备条件。
图四:规模化细分专注型战术打法的培训要点

这张培训流程表中,电话、面试及晨会是通用性非常大的三个环节,也是顾问每天工作的主要内容,我会在下面的章节中展开细讲,希望能给大家提高效率带来些启发。
从培训环节和内容上来看,该战术打法需要的是全能型的选手,这样才能真正在自己的细分专注领域做到自给自足。非全能型选手则需要能力互补的队友。
图五:目标分解表及每周需要达到的KPI

注:该图表是逆推平均单笔收费在¥50,000的顾问完成¥1,000,000业绩所需付出的各环节成本,其中的各项权重仅适用于PS模式,传统模式下的各种权重是完全不同的。
据我观察,顾问差不多要经历半年左右的适应期才能逐项完成上述KPI,这样的工作总量是我之前在传统模式下的3倍,以此看来业绩能增长3倍的目标也变得合情合理了。
普通的顾问可以在这样的KPI下完成100万的业绩,有天赋的顾问则能完成200万乃至更高,或者KPI减半来轻松完成100万的业绩。在这么高的KPI下,公司采用传统模式还是PS模式已经不重要了,只要不是KPI数据有水分,顾问都能完成百万业绩,但是长远来看,这两种业务模式的差异还是非常大的:
传统模式下的候选人重复利用率较低,积累的优质候选人推荐一次后可能再也用不上了,每年得在新的领域重新开拓
PS模式下的候选人重复利用率较高,顾问能随着在细分专注领域内人脉圈的巩固越做越轻松
业务模式并不是天生就存在的,而是在顾问不断追求高效的过程中慢慢形成的,它内在的所有流程环节都可以是看成将高效极致化的结果。顾问是为了追求高效而选择相应最佳的业务模式,如现在谈及的PS模式,反过来说,低效的顾问在PS模式下如果不做改变,依然会是低效低产的。
丰富及时的信息量是赢得候选人尊敬及客户合作的必备条件。
图六:PS模式开荒第一年 标准的一天

转型第一年的初期,公司暂时搁置了不适合PS模式的客户,同时也舍弃了细分专注领域以外的候选人,从一片空白市场开始一点点耕耘,这个起点已经是极低了。
以猎头行业的新人为例,前期的50个MPCs基本都来源于在线的简历库,缺乏前期积累的情况下只能以诚动人地将候选人约过来面谈,往往需要10个左右的电话才能约到一个人。
为了尽快建立起规模在500人左右的人脉圈,每天需要面试2-3个候选人,这样一年以250个工作日计算,能面试500-750人,加上一定的淘汰率,勉强能在一年内攒满500人。
随着MPCs的增加,后续电话跟进的时间成本会极速上升,所以只得安排19:00-20:30处理跟进电话,这时候选人一般都下班了,也比较方便聊天。
开荒第一年算是白手起家,过得较为辛苦。第二年开始有起色,随着与圈内候选人关系的日益加深,有些候选人会通过朋友慕名而来,口碑效应逐渐显现,寻求推荐也开始得心应手。资质普通的顾问能通过长期有效的服务赢得候选人的信任,因此不再需要依赖Cold Call等Sourcing手段,原先用来约面试的时间可以改打跟进电话,加班的频率也随之降低。
第三年开始,针对部分招聘职位能做到半小时内推荐2-3名候选人,甚至能赶在客户写出职位需求前就推荐出合适的人选,力图较竞争对手棋先一着。能做到高效推荐的前提条件就是对细分专注市场内的信息全面了解:
细分市场内候选人的性格、能力、职业发展方向、薪资期望等
细分市场内各类公司的招聘需求、组织架构的划分及关键决策人员的性格喜好等
如果把巩固500人左右的人脉圈目标放宽到2-3年内完成,这样每天的工作会轻松很多。
图七:高效的顾问面试

一般的顾问很难做到在面试后就和候选人称兄道弟,往往需要一次面试,辅以多次具有针对性的电话跟进后,才能与候选人建立起信任关系。
上文提过市场拼图这个概念,在市场拼图有一定规模之后,可以开始逐步列出细分市场内的优秀公司,比如列出100家上海本地适合IT Manager发展的外资公司,其中有已签约的客户,有开发中的客户,有愿意接受Floating服务的公司,还有些没开始合作的公司。列表应包含公司名称、基本介绍、组织架构、负责招聘的决策人员情况等,这张列表需要保持更新。
有了这张列表后,在上图面试流程阶段三环节就可以让候选人勾选他最有意向的公司,顾问可以选择性地点评若干公司及部门的现状,以便达成以下效果:
通过展现自己对行业的熟悉程度,在候选人面前树立自己的口碑
从侧面证明自己有能力帮助候选人把握市场机会,这样在后续电话跟进时候选人会更愿意分享信息
候选人勾选的目标公司就是最适合他的Floating列表,面试后即可开始针对性的行动
候选人感兴趣的公司,会成为顾问后续电话跟进的聊天内容,以此不断拉近与候选人的关系
图八:高效的电话跟进流程

高效顾问其实是一个个高效电话累积起来的,如果每年的6000个跟进电话都能达到以上的质量要求,一年后将会极大地提高自己的市场口碑及竞争优势。
图九:高效的晨会流程

晨会只要能形成有效的市场信息分享氛围即可,不需要拘泥于形式。上文提及的基于团队的信息拼图,现在回头看就更容易理解了,规模化细分专注型打法的根基就是市场信息,晨会的目的就是用团队成员的合作来放大自己的信息量。
图十:新顾问如何快速成单

主动销售、保持高效、分解目标这三点可以看作是高效顾问应该具备的工作意识。
上文的十张图表是我6年猎头生涯的实战总结,希望能给大家带来帮助和启发,优化业务思路及战术打法,缩小与外资猎头之间的差距。
最后祝愿大家的工作都能变得更高效,更有价值。
| 上一篇:下一步,猎头的好生意在哪里 —中国猎头市场的需求变化与趋势 | 上一篇:你在公司工作了三年,然后呢? |

速猎官方微博
在线提交需求
在线申请职位
联系我们